Margarine equipment

Margarine equipment
We offer key solutions to companies producing a wide range of bakery products and specialty fats, such as emulsified or non-emulsified shortenings, bakery baking fats, cake shortenings, table margarines, cake margarines, butterfat spreads, butterfat-free spreads, cocoa butter substitutes, puff shortenings, cream shortenings, puff margarines, and more.


The main equipment includes:
1. Quench and Kneading Unit
This unit primarily consists of a plate heat exchanger, kneading unit, filling machine, high-pressure pump, and PLC automatic control system. It is primarily used in the production of various viscous materials, such as margarine, shortening, and animal and vegetable oils and fats.
2. Margarine Production Process Description:
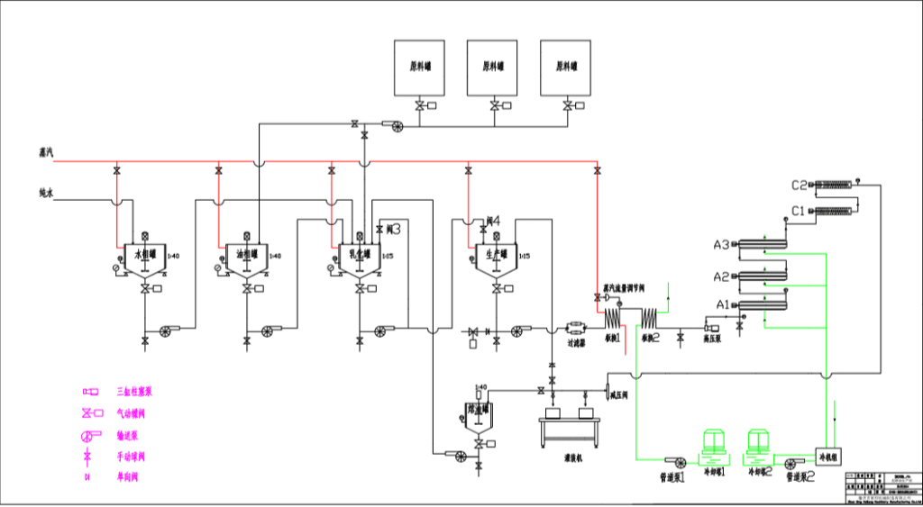
The margarine processing system includes the following components:
- Premixing Tank: This includes the melt unit, water tank, oil phase tank, emulsification tank, and production tank.
- Pasteurization Unit and Precooling Unit
- Quench and Kneading Unit, also known as the Crystallization Unit.
- Automatic Weighing and Filling Machine
- Refrigeration Equipment
- High-pressure pump and other supporting equipment for the entire line.
- Resting Pipe
- Cream Sheet/Block Packaging Machine
- Automatic Control System


Multifunctional margarine and shortening production system flow chart

Application pictures of products produced by the equipment


